手机版网站

江苏之声,带你体验视觉之美
新闻详情

国寿研究声 | 2025年三季度人身险业发展动态分析 -凯发k8娱乐官网app下载

2025-12-23 16:52来源:中国人寿 
分享到:

2025年三季度

人身险业发展动态分析

摘要

2025年1-9月,我国人身险行业呈现较快发展态势。负债端,实现原保险保费收入38434亿元,保费增速较上半年显著提升,受预定利率下调预期驱动,供需两端同时发力,8月单月保费收入创近年单月增速高峰。寿险保费收入持续两位数增长,成为行业保费增量主要来源。资产端,资产总额、资金运用余额均实现高速增长,债券、股票资金运用余额均增长较快,比重同比提升,另类投资余额有所下降。监管层面,重点围绕防范风险、促进发展、规范经营、加强消费者权益保护等方面出台多项政策,引导人身险行业长期可持续发展。罚单数量与罚没金额双增,强监管常态化背景下,机构经营者主体责任被进一步压实。展望四季度,行业保费增速预计有所回落,新业务价值率有望继续改善,银保渠道加速价值提升与格局分化,投资表现将成为影响行业全年业绩的重要变量。

一、2025年三季度

人身险业发展情况简析

(一)行业发展大幅提速,8月单月增速创近年新高

2025年1-9月,我国人身险公司实现原保险保费收入38434亿元,同比增长10.2%,保费增速较上半年和去年同期分别提高4.8和2.4个百分点。进入三季度以来,受预定利率下调预期影响,行业保费增速明显加快,在供需两端同时发力下,8月单月保费收入同比增长近50%,创近年单月增速高峰,行业整体实现较快发展。

图1 2023-2025年人身险公司

累计保费收入及同比增速

(二)寿险保费增速与占比持续提升,健康险、意外险表现承压

2025年1-9月,人身险公司实现寿险、健康险、意外险保费收入分别为31708亿元、6422亿元和304亿元。寿险保费同比增速提升7.3个百分点至12.7%,占比同比提升1.8个百分点至82.5%。今年以来长期健康险发展乏力、重疾险等主力险种增长疲软的态势仍在延续,三季度健康险保费同比增速较去年同期下降1.7个百分点至0.2%,占比同比下降1.7个百分点至16.7%,近期国家金融监督管理总局(下文简称金监局)发布《关于推动健康保险高质量发展的指导意见》,支持开展分红型长期健康险业务,有望增强产品吸引力,激发市场潜力。意外险由于持续受到财产险公司竞争冲击,近三年同期增长幅度均低于-7%,三季度保费占比仅为0.8%,在三大险种中占比最低。

图2 2023-2025年三季度人身险公司

三大险种同比增速

图3 2023-2025年三季度人身险公司三大险种占比

(三)资产总额、资金运用余额两位数增长,债券、股票和证券投资基金占比持续提升

截至2025年9月底,保险业资产总额及资金运用余额规模持续增长,资产总额约40.4万亿元,同比增长15.4%;资金运用余额37.5万亿元,较去年同期增长16.5%。行业资金配置结构呈现“两升两降”特征。债券、股票和证券投资基金占比同比提升,银行存款、另类投资等其他资产占比同比下降。债券投资方面,在低利率环境及中长期资金入市战略推动下,险资持续增配债券以锁定长期收益、提升投资收益中枢。截至9月底,债券投资占比同比提升2.4个百分点至49.6%。股票和证券投资方面,为应对利率下行背景下的利差损风险,以及资产端与负债端的久期缺口,上市险企加大对股票配置力度,带动该类资产占比同比提升2个百分点至15.3%。另类投资等其他资产方面,优质非标资产供给减少且收益率走低,险资对非标项目投资趋于审慎,另类投资等其他资产规模进一步收缩,占比同比下降3.5个百分点至26.7%。

图4 2023年9月-2025年9月保险资金配置结构

(四)罚单数量与罚没金额双增,强监管常态下持续压实人员问责

2025年1-9月,金监局持续强化保险行业监管,监管处罚呈现“数量增、金额升、问责严”特征。从罚单规模看,针对保险机构(含保险经纪公司)共开出罚单471张,较去年同期增加7.3%,罚没金额9386万元,同比增长41.6%,监管处罚力度显著增强。人员问责方面,共有86名保险从业人员被采取禁业措施,禁业期限覆盖1年至终身,较2024年同期增长超1倍,监管责任追究进一步延伸至个人层面。从处罚事项看,监管处罚聚焦于行业长期存在的典型问题,主要包括虚构业务套取费用、给予合同以外利益、财务数据不真实、未按规定使用保险条款或费率、虚列费用等。从行业影响看,罚单数量与罚没金额双增,叠加对从业人员严格行为约束,凸显监管机构压实主体责任、净化市场环境的坚定决心,推动行业从粗放经营向合规化、高质量方向转型。


整体看来,当前行业运行稳中向好,高质量发展取得成效,资负联动持续加强,行业资产规模稳步增长,风险总体可控。截至2025年三季度末,纳入偿付能力监管委员会会议审议的人身险公司平均综合偿付能力充足率为175.5%,平均核心偿付能力充足率为118.9%,均较上年末有所下降。

二、行业政策

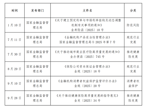
2025年三季度,金监局等政府部门重点围绕防范风险、促进发展、规范经营、加强消费者权益保护等方面出台多项政策,引导人身险行业长期可持续发展。

(一)防范风险

7月,中国保险行业协会根据金监局于年初印发的《关于建立预定利率与市场利率挂钩及动态调整机制有关事项的通知》,发布2025年二季度普通型人身险产品预定利率研究值为1.99%。因连续两季度低于2.5%的动态调整阈值,行业首次触发“非对称利率下调”:普通型和万能型产品利率下调50个基点,分红险仅下调25个基点。此次调整契合监管鼓励浮动收益产品的政策导向,有助于保险公司优化负债结构、加大分红险销售,推动三季度平稳完成产品切换,持续缓解利差损风险。

(二)推进健康险发展

7月30日,金监局办公厅印发《关于推动城市商业医疗险高质量发展的通知》(金办便函〔2025〕745号),明确坚持“普惠”与“商业可持续”双轮驱动,要求科学定价,基于年龄、健康状况等因素实现责任或费率的差异化。根据新规,城市商业医疗险产品形态将发生重大变化,所有产品均须按照新规重新履行备案程序,预计将对行业现有产品格局产生系统性影响。短期带来产品重塑与合规压力,长期则将优化市场生态,推动机构提升风险定价与运营能力,拓展健康可持续增长空间。

9月28日,金监局印发《关于推动健康保险高质量发展的指导意见》(金发〔2025〕34号),明确健康险在国家健康保障体系中的重要作用,提出深化保险改革、增强可持续发展能力、优化发展环境等关键路径。《指导意见》支持将医疗新技术、新药品纳入保障,健全长期医疗保险费率调节机制,重启分红型长期健康险,并鼓励机构通过布局健康服务生态开辟增长点,推动行业向精细化、专业化转型,更好服务健康中国战略。

(三)规范经营

7月11日,金监局印发《金融机构产品适当性管理办法》(总局令2025年第7号),将于2026年2月起施行。《办法》确立“卖者尽责、买者自负”原则,明确产品风险分级与客户分类要求,严禁误导销售与风险错配,并强化对老年群体等特殊客户的保护。结合前期人身险营销体制改革政策,此举将系统提升金融机构内控与销售专业性,短期面临合规成本上升与销售模式转型压力,长期则有助于构建更公平透明的市场环境,减少销售纠纷,促进行业高质量发展。

8月29日,金监局修订发布《保险公司资本保证金管理办法》(金规〔2025〕18号),进一步强化资本保证金“足额、安全、稳定”的提存与管理原则,增强保险公司偿付能力缓冲,为保单持有人提供更坚实的资产保障。更严格的存放银行标准与操作规范也将推动保险公司加强流动性管理与合作银行风险评估,长期有助于提升行业整体稳健性,夯实发展安全基础。

(四)加强消费者权益保护

9月10日,金监局修订印发《金融机构消费者权益保护监管评价办法》(金规〔2025〕20号),整合银行、保险分立的消保评价体系,构建统一综合评价框架,提升“营销行为”与“纠纷化解”权重,并将评价结果直接挂钩监管评级与措施。《办法》将形成强有力的外部约束,精准针对销售误导、投诉高发等问题,推动机构将消费者权益深度融入公司治理与考核体系,标志着金融消保监管进入统一化、精细化新阶段。

三、未来发展趋势

(一)外部环境

2025年前三季度,我国国民经济顶住压力延续稳中有进发展态势,经济运行展现出强大韧性和活力,国内生产总值101.5万亿元,同比增长5.2%,经济增速虽较二季度有所放缓,但我国经济基础稳固、韧性强劲,长期向好的基本面没有改变,将持续为行业发展提供坚实的宏观环境。二十届四中全会进一步释放了积极政策信号,有力提振市场对四季度经济增长的信心,为完成全年经济社会发展目标注入坚实支撑。当前经济运行中也蕴含一些不确定因素,国际环境变化带来的不利影响将对我国经济增长产生一定冲击。国内方面,居民收入预期偏弱,三季度居民人均可支配收入中位数同比增长4.5%,创2023年一季度以来新低,其中工资性收入和财产性收入增速持续回落,制约了消费潜力释放,也对保险等金融产品的需求形成一定抑制。

综上,国民经济实现全年预期目标有基础有支撑,预计四季度我国经济依然平稳运行,但居民消费意愿的恢复仍需过程,或将继续对人身险等长期金融产品的销售形成一定制约。行业需要把握全面深化改革的机遇,在服务国家战略大局中实现自身的高质量发展。

(二)趋势研判

一是行业保费增速或有所回落。一方面,伴随预定利率切换的政策窗口期关闭,前期由利率下调预期所催生的客户集中投保需求已基本释放。另一方面,部分市场主体达成全年预算目标压力减小,业务推动节奏自然放缓,销售资源逐步转向为2026年业务发展进行客户储备。因此,在缺乏短期强刺激因素的背景下,新单保费增长动能预计将有所减弱,保费整体增速或将阶段性回调。

二是新业务价值率有望延续改善趋势。“报行合一”政策推动行业从过去依赖规模扩张的粗放模式,逐步转向以价值为核心的高质量发展路径。随着监管对费用结构的持续规范和引导,保险公司在产品设计、渠道管理和费用投放等方面的精细化程度不断提升。产品结构与费用效率的双重优化将共同推动新业务价值率持续提升,并成为支撑四季度新业务价值表现的关键驱动因素。

三是投资端表现成为业绩关键变量。三季度权益市场优异表现已为利润增长奠定基础,四季度投资端表现将继续主导业绩分化。在长端利率大概率维持低位震荡、固收类资产收益贡献有限的背景下,权益资产主动管理能力的重要性进一步凸显。配置灵活、对市场机会把握能力强的险企有望获得超额收益,高股息策略仍将是平衡收益与风险的重要工具,对投资组合收益形成支撑。

附表 2025年三季度人身险行业核心监管政策汇总表

著作权归

中国人寿寿险公司

战略规划部所有

转载、引用请注明出处



网站地图