手机版网站

江苏之声,带你体验视觉之美
新闻详情

【干货】看不懂商户名称?收藏这篇,看完秒懂! -凯发k8娱乐官网app下载

2026-01-09 20:15来源:邮储银行江苏分行 
分享到:

在使用信用卡消费的过程中,许多客户都会遇到一个问题:

查询账单交易时,看到有显示陌生商户名称的消费,但是自己却对显示的商户名称没有印象。

这是为什么呢?

信用卡是一种支付结算工具,当持卡人使用不同的第三方支付渠道结算后,会在我行账单中显示第三方渠道名称信息。例如,微信结算的交易会显示“财付通”或“微信支付”字样,支付宝结算的交易会显示“支付宝-某某公司”,持卡人可到微信、支付宝app查看消费的商品或服务。

另外,针对多笔商户订单通过支付宝合并支付的,在信用卡账单中将合并为一笔交易显示。

例如,小张在淘宝平台同时购买了a、b两家店铺商品,合并支付150.29元,在我行账单查询时将显示为1笔150.29元消费,商户名称为“支付宝-a商户”。


小张在支付宝app查询到了上述两笔订单的金额明细。

若持卡人对账单中显示的第三方交易有疑问,想要查询具体消费的是什么商品或者服务,可优先通过对应支付渠道app或者联系店铺查询交易订单。

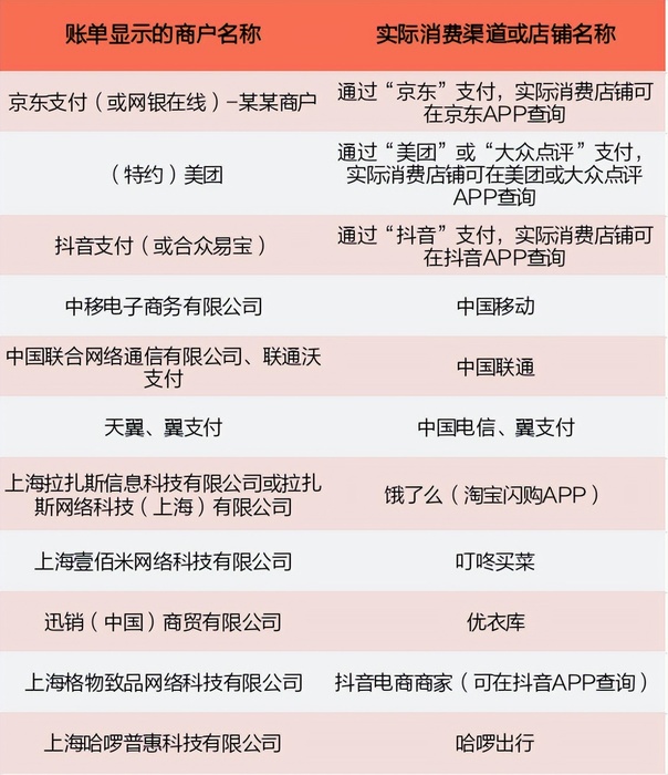
常见的第三方商户字样与具体店铺名称对应如下表:

注:实际商户及店铺名称以对应商户官方发布为准。

(以上内容为广告)



网站地图